跳到主要內容
您目前的瀏覽器不支援JavaScript! 請參考
[替代頁面]
取得完整資訊!
臺北市萬華區雙園國小
雙園國小
Shuang Yuan Primary School
S.Y.P.S
:::
首頁
網站導覽
機關介紹
學校沿革
校務發展
校歌校徽
地理位置
處室分機
組織架構
業務職掌
校長室
教務處
學生事務處
總務處
輔導室
會計室
人事室
幼兒園
西區特殊教育中心
學習天地
雙園國小認證專區
雙園國小雙語書屋
教科書專區
教育部因材網
數位學習診斷系統-國語
數位學習診斷系統-數學
數位學習診斷系統-英語
科技化評量系統
數位讀寫網
台北市深耕閱讀網
台北市線上資料庫
台北市酷課雲
Code.org程式設計
CodeCombat編碼大戰
資訊倫理與素養第四版
PaGamO
均一教育平台
AR&XR科技繪本
打字練習
花蓮縣打字網
滑鼠小遊戲
雙園資料
學校行事曆
課程計畫資料區
活動相簿
模範生相簿
定期評量
雙園直播Youtube
雙語學校資料區
雙園國小中長程教育計畫
教育品質保證計畫
學生事務專區(含請假、生活規範)
學校日資料區
學校日意見回覆區
幼兒園資料專區
雙園國小溫馨手冊
雙園兒童年刊
各班網頁
線上畢業美展
線上社團展演
性別平等專區
校園性侵害性騷擾及性霸凌防治專區
網路服務
圖書借閱
校務行政(新版)
設備報修
校園繳費系統
課後班、社團報名
教育局二代表單
教育局單一簽入
教師研習電子護照
TaipeiON(限用學網)
地方基金會計系統
差勤系統(限用學網)
電子公文(限用學網)
Jitsi meet服務(備用)
視訊教學BBB(備用)
專題網頁
優質學校專網
英語單字王
英文手冊錄音檔
兒少保護簡報資料
雙園愛家網
雙園家長會
雙園防災網
雙園交安網
反霸凌專網
雙園反毒網
資訊公開
全校教師課表
個人資料保有一覽
預算決算公開專區
各處室表格與計畫
飲用水紀錄表
兒童遊戲場專區
無障礙環境專區
English
【登入】
暫停
:::
本站消息
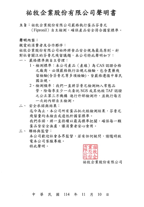
午餐蛋品供應商聲明書
公告
營養師
-
雙園公告區
| 2025-11-11 | 點閱數: 104
中央廚房使用的蛋品為CAS殺菌液蛋及CAS洗選蛋或溯源洗選蛋(煮湯用)
並未使用來自文雅畜牧場含芬普尼之洗選蛋
蛋品供應商之聲明書如附件
1) 114.11.10彰化芬普尼事件聲明書-昕旺蛋品.pdf
2) 永成_聲明書(中原).pdf
3) 祐牧聲明書.jpg
:::
搜尋
search
進階搜尋